→ 信息公开

扫一扫关注微信公众号

最新项目更多>>

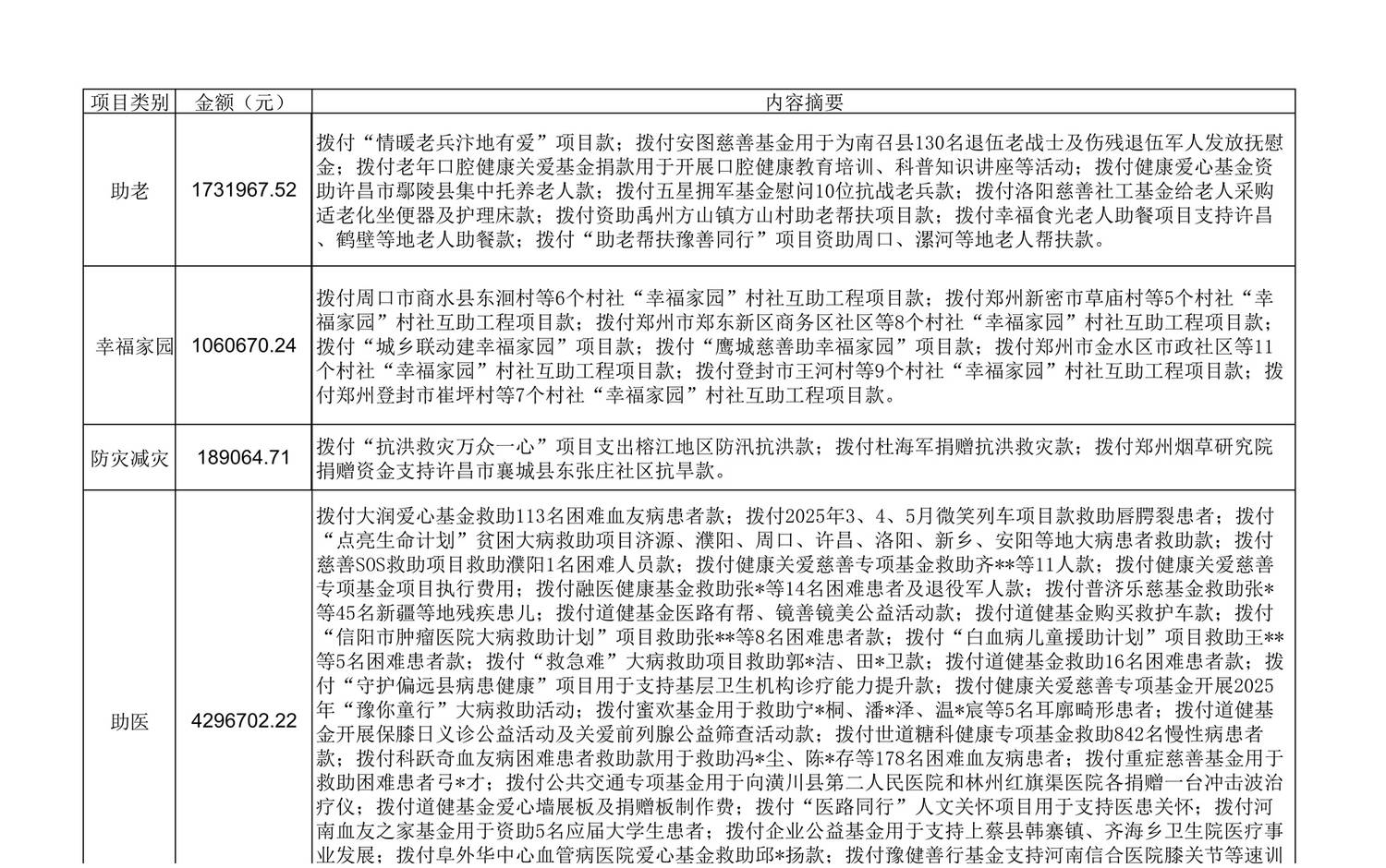
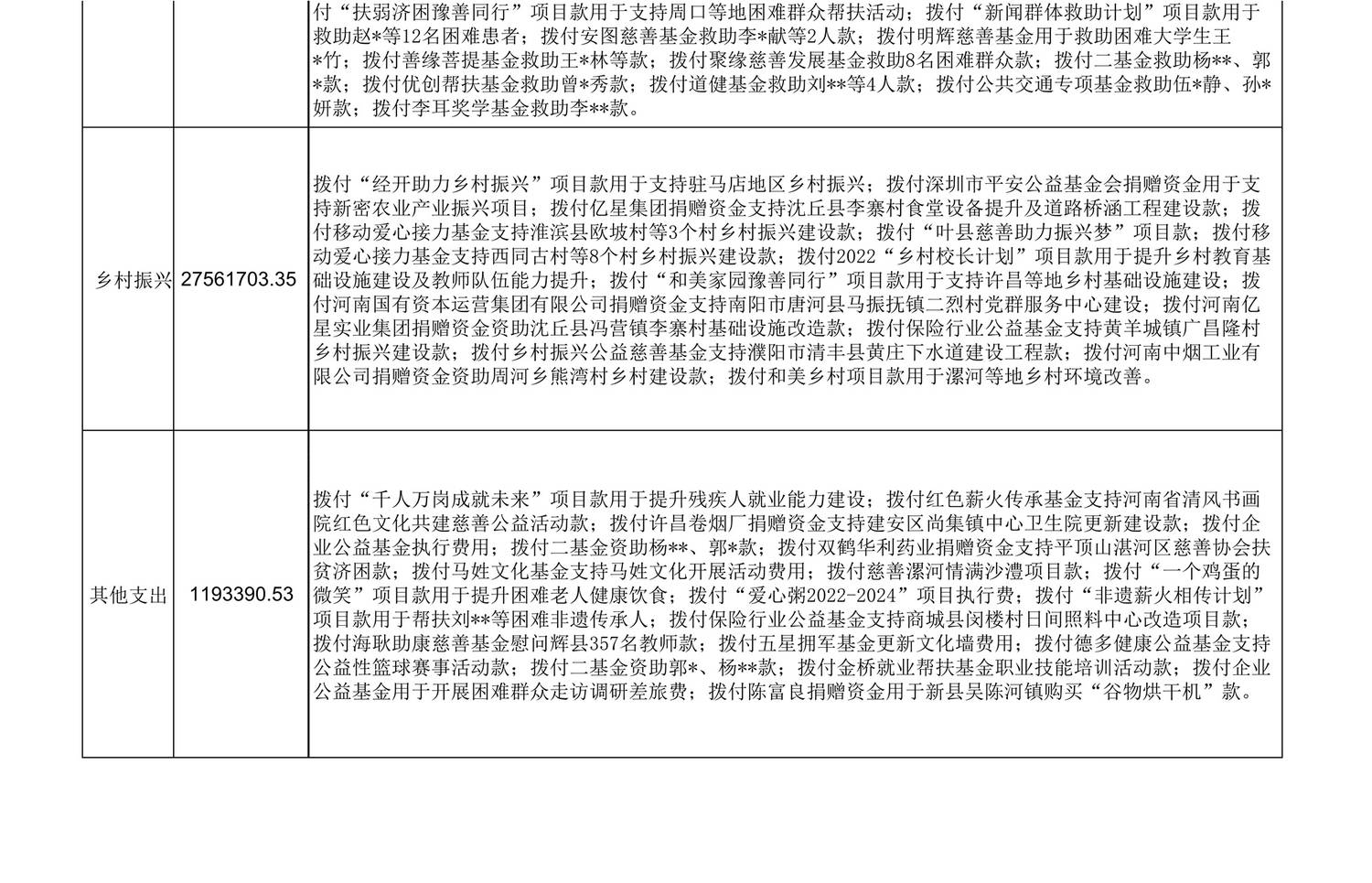
河南省慈善联合总会2025年7-9月善款(物)使用情况表

2026-01-12 14:56

河南省慈善联合总会

2025年7-9月善款(物)使用情况表




7-9月公示明细定稿_1.jpg

7-9月公示明细定稿_2.jpg

7-9月公示明细定稿_3.jpg

扫码关注

  • 河南省慈善联合总会微信公众号

Copyright 2004-2025河南省慈善联合总会

豫公网安备 41010502003174号     豫ICP备14009891号-1   地 址:郑州市晨旭路8号 福彩大厦5、6楼    邮编:450000


技术支持:北京厚普聚益科技有限公司